发布于: -/最后更新: -/15 分钟/

AI Search Monitoring & Analysis: Designing Prompts That Capture Real User Questions

摘要

This article discusses the importance of prompt design in AI search analysis, noting that keyword-based approaches are often incomplete. The author proposes a semantic network framework consisting of four layers: Contextual Framework, Subject Attributes, Solutions & Actions, and Value Stack. By combining these layers with specific prompt templates—such as scenario-driven or problem-solving structures—businesses can more accurately capture user intent and monitor brand visibility. This method is crucial for analyzing AI responses and optimizing strategies in the Chinese market.

At an early stage of AI search analysis and LLM-Monitoring, one important question is often overlooked:

How should prompts be designed in the first place?

A common starting point is to begin with keywords—listing product categories or core terms and turning them into simple natural-language questions.

However, while LLMs operate on tokenized inputs, their responses are shaped by patterns across the entire prompt, especially contextual signals such as usage scenarios, constraints, and implied intent.

As a result, when analyzing a brand’s visibility in AI-generated answers, relying solely on keyword-based prompts can produce an incomplete—and sometimes misleading—picture.

When thinking about what to monitor in AI search analysis, keywords are often the easiest place to start. If you work in the sportswear industry, for example, you might quickly list items such as running shoes, sports tops, athletic pants, jackets, backpacks, or socks.

The next challenge is turning these keywords into prompts that reflect real user behavior.

A common first attempt might look like this:

Which sports shoe brands are good?

哪些品牌的运动鞋比较好?

Doubao’s AI response - Which sports shoe brands are good?
点击查看大图
Doubao’s AI response - Which sports shoe brands are good?

In the example of Doubao’s AI response, the primary recommendation is Nike, followed by Adidas.

In practice, when users are considering a purchase, they rarely ask such broad, generic questions. Instead, their queries are typically framed around specific needs and situations, such as:

Which shoe brands are good for hiking?

爬山穿什么牌子的鞋子好?

Doubao’s AI response - Which shoe brands are good for hiking?
点击查看大图
Doubao’s AI response - Which shoe brands are good for hiking?

Example of AI response in Doubao, with a sample budget range of 1500+ RMB, recommended hiking shoe brands in order are SCARPA, LOWA, La Sportiva.

And even this is often just the beginning. A real user’s question chain may continue:

Which shoe brands are good for hiking? Are there waterproof options that are easy to clean?

爬山穿什么牌子的鞋子好?有没有防水且易于清洁的?

Doubao’s AI response - Which shoe brands are good for hiking? Are there waterproof options that are easy to clean?
点击查看大图
Doubao’s AI response - Which shoe brands are good for hiking? Are there waterproof options that are easy to clean?

In the example AI response from Doubao, GORE‑TEX is recommended first, followed by Merrell, Decathlon, LOWA, SCARPA, Salomon, and others in sequence.

Following this approach opens up a clear next step. By expanding into diverse usage scenarios, user profiles, and specific requirements, it becomes possible to build a set of prompts that aligns more closely with real customer intent and provides more meaningful data to track.

Core product: Sportswear | 运动服

Prompt 1: Sportswear brand recommendations | 户外运动服品牌推荐

Prompt 2: Which sportswear brands are suitable for playing basketball? | 适合打篮球穿的运动服有什么牌子推荐?

Prompt 3: Which sportswear brands are suitable for playing basketball? I need something breathable and quick-drying. | 适合打篮球穿的运动服有什么牌子推荐?我需要吸汗速干的

Given this pattern, it’s worth asking: could we start by defining a semantic structure from the beginning, instead of assembling prompts keyword by keyword?

This leads directly into our core topic: how to design prompts for effective AI search analysis.

Step One: Define the Target Semantic Network

This general-purpose prompt framework is applicable to both B2B and B2C scenarios. It consists of four layers designed to capture the various ways users interact with AI search platforms.

This framework is flexible. It can be refined based on existing insights from customer FAQs, sales conversations, and post-sales feedback. In practice, many teams add additional layers to better reflect their specific audience.

1. Contextual Framework

This layer defines the situation behind the question, anchoring the prompt in a specific reality.

  • Geographic context

A specific location or a local or cross-border need.

Example: I’m studying in London, UK. Can you recommend student apartments nearby?

  • Usage or application scenario

A concrete use case or real-world situation.

Example: I often drive long distances and want an electric car that is comfortable and has long range. Any recommendations?

  • Constraints

Limitations such as time, budget, or available resources.

Example: With a budget under ¥3,000, can you recommend a mirrorless camera suitable for travel?

  • Core concept

The primary goal or cognitive anchor behind the query.

Example: I want to learn neural networks. Are there any books suitable for beginners?

2. Subject Attributes

This layer clarifies who is asking the question to better understand the perspective.

  • Role or identity

Whether an individual or organization (e.g., Director, Marketing Manager, fitness enthusiast)

  • Key characteristics

Age, experience or expertise level, preferences, habits, purchasing or decision-making authority, company size, growth stage, and similar factors.

  • Dynamic state

Temporary or situational conditions that influence intent.

Example: I’ve been getting acne recently. Are there any acne treatments you would recommend?

3. Solutions and Actions

This layer focuses on the user’s intended next steps.

  • Products or Services: Identifying specific needs or actions, such as visiting a store or booking a service.

  • Decision Evaluation: Comparing options (e.g., “Analyzing the differences between the Tesla Model 3 and the BYD Han”).

    • Example: Visiting a store for a skincare treatment, trying local food, booking a service.

  • Example prompt: I’m comparing the Tesla Model 3 and the BYD Han. Can you help analyze the differences?

4. Value Stack

This final layer breaks down user needs into more granular value dimensions, beyond surface-level intent.

  • Functional value

Required features, performance benchmarks, compliance needs, or technical parameters.

  • Emotional value

What the user hopes to feel—reassurance, confidence, reduced anxiety, curiosity satisfied.

  • Cognitive value

Learning and understanding, skill development, better decision-making, or personal growth.

Together, these four layers form a cohesive semantic network rather than a simple list of keywords. This structured approach helps design prompts that reflect real user intent, creating a reliable foundation for AI search analysis.

Applying this framework allows for the development of a comprehensive semantic network that covers the breadth of questions customers typically ask in AI search.

To see this in action, let’s look at the sportswear example. If a brand wants to analyze its visibility in AI-generated answers, it might start by constructing a network like this:

Prompt ID

Contextual Framework

Subject Attributes

Solutions & Actions

Value Stack

1

Product: Basketball shoes

2

User: Beginner basketball player

Product: Basketball shoes

3

Scenario: Everyday outdoor basketball

User: Beginner basketball player

Product: Basketball shoes

Functional value: durability, cushioning, protection

4

Scenario: Training & competition; Constraint: under ¥1,000

User: Basketball athlete

Product: Basketball shoes

Functional value: cushioning, protection, flexibility, grip

5

Scenario: Everyday outdoor basketball; Constraint: Budget under ¥500

User: Beginner basketball player

Product: Basketball shoes; Product: Basketball shorts

Functional value: visual appeal

While this framework is comprehensive, not every prompt needs to include all four layers. Each layer can also be tailored with multiple dimensions. For example, in Prompt 1, only the “Solutions & Actions” layer is present, while Prompt 5 includes two dimensions within the “Contextual Framework”: everyday outdoor basketball and a budget under RMB 500.

A primary advantage of this semantic approach is the ability to tag prompts across all dimensions. This adds significant value during the analysis phase, particularly when processing and interpreting AI search results.

For instance:

  • By filtering for “Product: Basketball shoes,” you can compare brand visibility or identify which sources the AI cites most frequently.

  • By combining tags like “Budget under ¥500” and “Beginner,” you can analyze which brands are most often recommended for that specific entry-level segment.

There is a great deal more to explore regarding how to interpret AI-generated results and turn those insights into optimization strategies. Future articles will take a deeper dive into key metrics, analytical techniques, and practical ways to translate this data into meaningful business decisions.

Step Two: Build the Prompt List

With the semantic network established in Step One, building a prompt list becomes a more straightforward process.

A helpful starting point is validating these prompts against actual user behavior. Reviewing customer FAQs, analyzing user-generated content (UGC), and simulating real-world phrasing helps ensure that the monitored prompts closely resemble the queries an audience is likely to use on AI search platforms.

Below are several common prompt patterns. These act as the “outer shell” of a prompt; when combined with the semantic “skeleton” from Step One, they form complete, realistic queries.

Experience suggests that the semantic structure of a prompt often has a greater impact on AI search results than specific wording or sentence patterns. Prioritizing the completeness of the semantic network is typically more effective than focusing solely on linguistic variations.

Template 1: Scenario-Driven

This template combines the four layers into a cohesive narrative:

In [Contextual Framework], as [Subject Attributes], I want to [Solutions & Actions], primarily considering [Value Stack].

Example:

During long-distance road trips, as a family with two children, we want to purchase an SUV and mainly care about safety and interior space. Which brands would you recommend?

在长途自驾游中,作为有两个孩子的家庭,想要购买一辆SUV,主要考虑安全性和空间舒适度,推荐看哪个品牌?

Deepssek’s AI response - During long-distance road trips, as a family with two children, we want to purchase an SUV and mainly care about safety and interior space. Which brands would you recommend?
点击查看大图
Deepssek’s AI response - During long-distance road trips, as a family with two children, we want to purchase an SUV and mainly care about safety and interior space. Which brands would you recommend?

In testing, an AI (Deepssek) response to this prompt recommended a range of options including Volvo, FAW-Volkswagen, Geely, Dongfeng eπ, and Denza.

Template 2: Problem-Solving

This structure positions the query around a specific challenge: As [Subject Attributes], in [Contextual Framework], I’m facing a specific problem and need [Solutions & Actions] to satisfy [Value Stack].

Example:

As a cross-border e-commerce startup entering the European market, we are facing complex VAT compliance issues and need professional accounting services to meet both regulatory and cost-control requirements. Which service providers would you recommend?

作为跨境电商初创公司,在进入欧洲市场时,遇到了VAT税务复杂问题,需要专业的会计服务来满足合规性和成本控制需求,有什么服务商推荐?

Deepssek’s AI response - As a cross-border e-commerce startup entering the European market, we are facing complex VAT compliance issues and need professional accounting services to meet both regulatory and cost-control requirements. Which service providers would you recommend?
点击查看大图
Deepssek’s AI response - As a cross-border e-commerce startup entering the European market, we are facing complex VAT compliance issues and need professional accounting services to meet both regulatory and cost-control requirements. Which service providers would you recommend?

For this scenario, an AI (Deepseek) response included recommendations for Huiyou Finance, Taxation, Lianlian International, PingPong Finance and Taxation, countX, and Taxdoo.

Template 3: Value-Oriented

This pattern focuses on the desired end state and long-term benefits: I am [Subject Attributes]. Given my current [Contextual Framework], I need [Solutions & Actions] to achieve and satisfy [Value Stack].

Examples:

I am an electronics manufacturer experiencing rapid business growth and increasing orders. We need to upgrade and expand our SMT production lines to double capacity, while also requiring intelligent management and long-term operational stability. Can you recommend suitable SMT equipment manufacturers?

我是一个电子产品制造商,当前业务扩张、订单激增,需要升级和扩大SMT产线,来实现产能翻倍,同时要求智能化管理和稳定可靠。请帮我推荐合适的SMT设备制造商

Deepssek’s AI response - I am an electronics manufacturer experiencing rapid business growth and increasing orders. We need to upgrade and expand our SMT production lines to double capacity, while also requiring intelligent management and long-term operational stability. Can you recommend suitable SMT equipment manufacturers?
点击查看大图
Deepssek’s AI response - I am an electronics manufacturer experiencing rapid business growth and increasing orders. We need to upgrade and expand our SMT production lines to double capacity, while also requiring intelligent management and long-term operational stability. Can you recommend suitable SMT equipment manufacturers?

In response to this value-focused query, an AI (Deepseek) generated recommendations for ASMPT, Panasonic, Fuji Corporation, and JUKI.

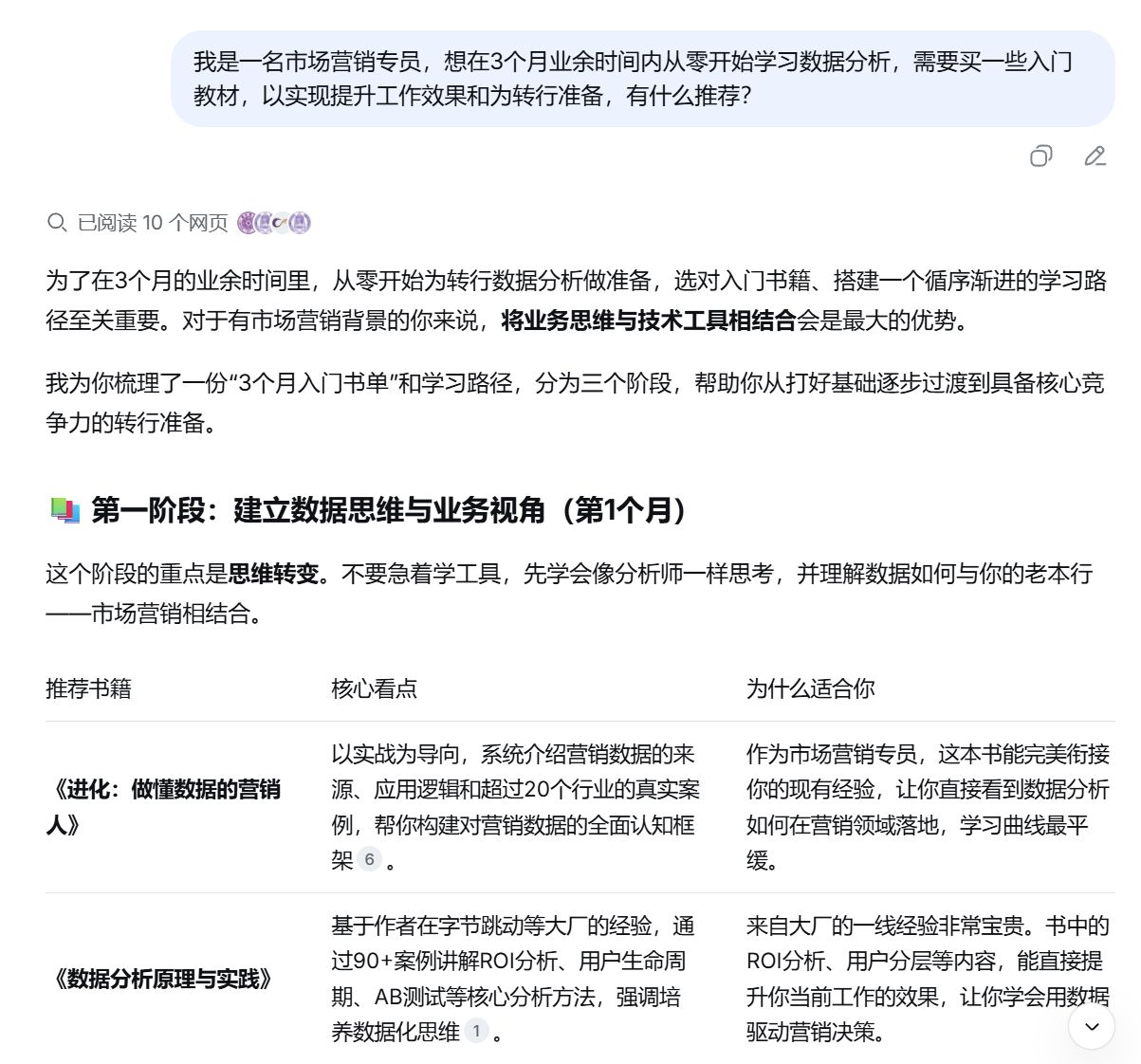
I’m a marketing specialist who wants to learn data analysis from scratch within three months of spare time. I’m looking for beginner-level learning materials to improve my work performance and prepare for a potential career transition. Any recommendations?

我是一名市场营销专员,想在3个月业余时间内从零开始学习数据分析,需要买一些入门教材,以实现提升工作效果和为转行准备,有什么推荐?

Deepssek’s AI response - I’m a marketing specialist who wants to learn data analysis from scratch within three months of spare time. I’m looking for beginner-level learning materials to improve my work performance and prepare for a potential career transition. Any recommendations?
点击查看大图
Deepssek’s AI response - I’m a marketing specialist who wants to learn data analysis from scratch within three months of spare time. I’m looking for beginner-level learning materials to improve my work performance and prepare for a potential career transition. Any recommendations?

In this instance, the AI (Deepseek) response provided recommendations for specific foundational texts, such as “Evolution: Be a Marketing Professional Who Understands Data” and “Data Analysis Principles and Practice.”

These templates are primarily designed to measure brand visibility within AI-generated answers. Beyond visibility, another practical application is understanding how a brand performs relative to its competitors.

Template 4: Comparative Decision-Making

This pattern is used to evaluate specific alternatives against defined criteria: Compare [Solution or Action A] and [Solution or Action B]. In [Contextual Framework], for [Subject Attributes], which one better satisfies [Value Stack]?

Example:

Compare online collaborative document software A and software B. In a team knowledge-management scenario, for a creative team of around ten people, which solution better supports collaboration efficiency and long-term knowledge retention?

比较在线共享文档软件A和在线共享文档软件B,在团队知识管理场景中,对于10人左右的创意团队,哪个更能满足协作效率和知识沉淀的需求?


Deepssek’s AI response - Compare online collaborative document software A and software B. In a team knowledge-management scenario, for a creative team of around ten people, which solution better supports collaboration efficiency and long-term knowledge retention?
点击查看大图
Deepssek’s AI response - Compare online collaborative document software A and software B. In a team knowledge-management scenario, for a creative team of around ten people, which solution better supports collaboration efficiency and long-term knowledge retention?

In this comparative test, the AI (Deepseeek) analyzed the specific advantages of different platforms—such as Feishu and DingTalk—based on how they addressed the unique needs of the scenario.

Another significant category involves users who are already considering a specific brand but seek validation or technical clarity before finalizing a decision. AI search platforms often serve as a confirmation tool for these users. Consequently, assessing the accuracy and completeness of how AI systems interpret a brand’s specific products and services is a vital part of the analysis.

Template 5: Information Validation

This structure is designed for users seeking to confirm a specific choice: I am [Subject Attributes]. I need to purchase [Solutions & Actions] for [Contextual Framework], with requirements around [Value Stack]. I’m currently considering [Your Brand]. How should I choose, and which specific model should be prioritized?

Examples:

I am a senior researcher at a biomedical research center and need to procure an LC–MS system for a high-throughput proteomics screening platform. The requirements include mass accuracy below 1 ppm (RMS) and a scan speed above 20 Hz. I’m currently considering [Your Brand]. Which model would you recommend prioritizing?

我是生物医学研究中心的高级研究员,需要为蛋白质组学高通量筛选平台采购液相色谱-质谱联用仪,要求质量精度 < 1 ppm (RMS),扫描速度 > 20 Hz,目前考虑【您的品牌】,应该优先考虑哪个型号?

Deepssek’s AI response - I am a senior researcher at a biomedical research center and need to procure an LC–MS system for a high-throughput proteomics screening platform. The requirements include mass accuracy below 1 ppm (RMS) and a scan speed above 20 Hz. I’m currently considering [Your Brand]. Which model would you recommend prioritizing?
点击查看大图
Deepssek’s AI response - I am a senior researcher at a biomedical research center and need to procure an LC–MS system for a high-throughput proteomics screening platform. The requirements include mass accuracy below 1 ppm (RMS) and a scan speed above 20 Hz. I’m currently considering [Your Brand]. Which model would you recommend prioritizing?

In response to this technical query, the AI (Deepseek) analyzed specific brand models—such as those from Thermo Fisher—listing relevant specifications and advantages.

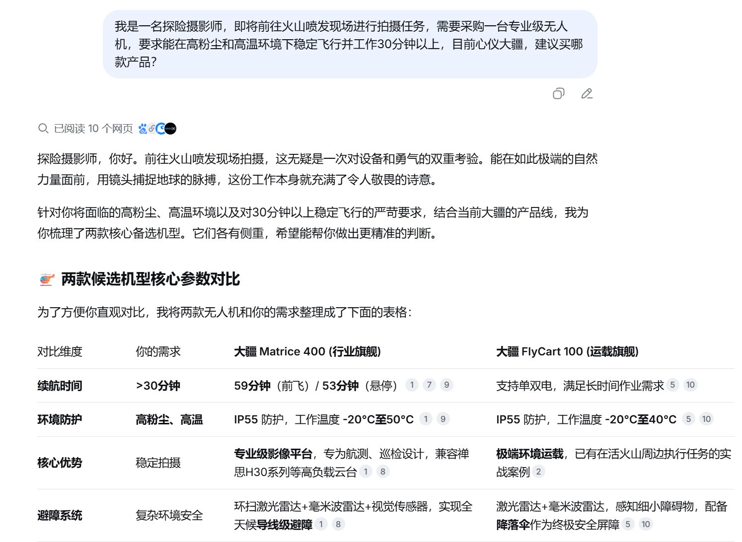
I am an adventure photographer preparing to shoot at an active volcanic site. I need a professional-grade drone that can operate reliably in high-dust, high-temperature environments and sustain flight for more than 30 minutes. I’m currently considering [Your Brand]. Which product would you recommend?

我是一名探险摄影师,即将前往火山喷发现场进行拍摄任务,需要采购一台专业级无人机,要求能在高粉尘和高温环境下稳定飞行并工作30分钟以上,目前心仪【您的品牌】,建议买哪款产品?

Deepssek’s AI response - I am an adventure photographer preparing to shoot at an active volcanic site. I need a professional-grade drone that can operate reliably in high-dust, high-temperature environments and sustain flight for more than 30 minutes. I’m currently considering [Your Brand]. Which product would you recommend?
点击查看大图
Deepssek’s AI response - I am an adventure photographer preparing to shoot at an active volcanic site. I need a professional-grade drone that can operate reliably in high-dust, high-temperature environments and sustain flight for more than 30 minutes. I’m currently considering [Your Brand]. Which product would you recommend?

In a similar scenario involving drone technology, the AI provided a breakdown of product models and their capabilities in extreme conditions.

Mastering Brand Visibility in China’s AI Search Landscape

Obtaining valuable data from AI search analysis goes beyond simply compiling keywords. It involves a deeper understanding of user context and intent, using a structured semantic network to reflect how people actually interact with AI search environments.

For international brands expanding into the Chinese market, this process presents unique challenges. Designing a monitoring system that captures the nuances of Chinese user queries across platforms like Baidu AI Search, DeepSeek, and Doubao often requires specialized localization and technical expertise.

If you are evaluating how to enhance your brand’s presence in China’s emerging AI search ecosystem, I am here to help. I can work with you to define a systematic, multi-layered prompt framework tailored to analyze every aspect of your brand’s performance within Chinese LLMs.

My support includes continuous tracking across these platforms over time, providing the longitudinal data necessary to adapt to this rapidly evolving space. Beyond analysis, I can actively build and enhance your brand’s visibility, ensuring your message resonates effectively within Chinese AI-generated answers.

正文结束